Узнайте, какие сервисы и платформы можно интегрировать между собой с помощью Пинкит.
Мы собрали востребованные действия (activity) пользователя для бизнес-процессов в приложении "База бизнес-процессов Пинол". Расширьте функционал дизайнера бизнес-процессов вашего Битрикс24 с помощью данного набора активити. Избавьтесь от необходимости самостоятельно создавать эти действия для бизнес-процессов в Битрикс24.
![]()
Ежедневно я провожу встречи с клиентами Пинол и вижу их «боль» — большинство типовых процессов в компании не автоматизировано.
Для решения «боли» клиентов, мы собрали самые распространенные действия пользователя для бизнес-процессов Битрикс24 в одном приложении. Мы разрабатываем и расширяем список активити под запросы наших клиентов.
Если вас интересуют смарт-процессы в Битрикс24, воспользуйтесь интеграцией Пинкит.
Подберите свой кейс публичной интеграции без регистрации здесь: https://lk.pinkit.io/cases.
Тарифы на платформу и функционал в тарифной сетке можно посмотреть здесь: https://lk.pinkit.io/buy
Заполните форму и мы проведем вам онлайн-встречу, где вы получите примеры реализации с кейсами внедрений:
Алексей Окара,
основатель Пинол и продакт-менеджер Пинкит
Содержание:
- Активити «Запуск бизнес-процесса по Делу»
- Активити «Отправка уведомлений в персональный чат»
- Активити «Отправка уведомлений в групповой чат»
- Активити «Создание счета»
- Активити «Отслеживание статуса счета»
- Активити «Уничтожитель дубликатов»
- Активити «Добавить преднастроенный чек-лист к задаче»
- Активити «Автоматическая проверка чек-листа в задаче»
- Активити «Получение отдела сотрудника»
- Активити «Получение сотрудника по должности»
- Активити «Выбрать ближайший день недели»
- Активити «Получение данных о задаче»
- Активити «Автоматическая рассылка Юнисендер из Битрикс24»
- Активити «Автоматическое форматирование номера телефона»
- Активити «Подсчет количества задач в сущности CRM»
- Активити «Получить статус предложения»
- Активити «Отправка сообщения в Telegram»
- Активити «Получение ID сделок»
- Активити «Поиск дел»
- Активити «Получить информацию о деле»
- Активити «Определение загрузки менеджера»
- Активити «Получение списка товаров на лидах и сделках»
- Активити «Получение полей задачи»
- Активити «Обновление полей задачи»
- Активити «Получение данных из любой сущности по ID»
- Активити «Обновление полей в любой сущности CRM»
- Активити «Удаление элементов любой сущности CRM по ID»
- Активити «Добавление комментария в ленту CRM»
- Активити «Добавление комментария в задачу»
- Активити «Изменение стадии задачи»
- Активити «Получение данных о звонке»
- Активити «Синхронизация полей сделки и счета»
- Активити «Подсчет суммы счетов и создание сделок»
- Активити «Создание группового чата»
- Активити «Копирование дела»
- Активити «Получение списка пользователей подразделения»
- Активити «Получение данных из полей смарт-процессов»
- Активити «Получение элемента массива по индексу»
- Активити «Получение товарных позиций смарт-процесса»
- Активити «Создание элемента смарт-процесса с получением его ID»
- Активити «Редактирование счета»
- Активити «Получение файла из входящего письма»
- Активити «Получение данных из счета»
- Активити «Поиск счетов»
- Активити «Синхронизация товарных позиций сделки и счета»
- Активити «Синхронизация товарных позиций сделки и смарт-процесса»
- Активити «Поиск компаний по сумме счетов»
- Активити «Завершение бизнес-процессов»
- Активити «Получение списка запущенных бизнес-процессов»
- Активити «Поиск задач, привязанных к элементу смарт-процесса»
- Активити «Создание товара в каталоге CRM»
- Активити «Получение данных о письме»
1. Активити «Запуск бизнес-процесса по Делу»
Новое активити от Пинол позволяет автоматически запускать один или несколько бизнес-процессов, как только в Лиде, Компании, Контакте или Сделке создается Дело.
Вы можете добавлять один или несколько бизнес-процессов на создание Дела в каждой сущности CRM: Лиде, Контакте, Компании, Сделке.
Используя данное активити, Ваши менеджеры могут получать уведомления в чат по типу Дела - Встреча, Звонок (входящий), Звонок (исходящий), Задача, Письмо (полученное), Письмо (отправленное) и другие.
Мы добавили возможность в данном активити выбрать Направление у тех типов Дел, у которых оно есть (например, Звонок и Письмо), или оставить пустое поле Направление для тех типов Дел, у которых его нет (Задача и Встреча). Далее запускается бизнес-процесс, который пишет через другое активити из базы бизнес-процессов Пинол сообщение менеджеру в чат.
2. Активити «Отправка уведомлений в персональный чат»
В отличие от отправки сообщений в чат группы данное активити отправляет сообщение в персональный чат сотрудника.
В поле «Запускать» от имени задается отправитель сообщения, также указывается кому адресовано сообщение и его текст.
В поле «Кому сообщение» можно указывать множество пользователей, как через точку с запятой, так и множественными переменными (константами) с типом Пользователей.
Опционально можно указать ID одной или нескольких групп(через точку с запятой, кнопку Добавить или множественной переменной (константой), чьим пользователям будет отправлено сообщение.
Примечание:
- ID группы присутствует в ее URL
- Система при отправке сообщения формирует уникальный список пользователей (то есть, если пользователей указан в поле Кому и присутствует также в группе, то он не получит два одинаковых сообщения).
- В поле Кому важно указать хотя бы одного пользователя, если он не нужен по логике бизнес-процесса, то укажите технического пользователя.
3. Активити «Отправка уведомлений групповой в чат»
Задача данного активити — отправлять сообщения из бизнес-процесса в чат портала Битрикс24 вашей компании. Например, в компании есть групповой чат менеджеров для обсуждения новых сделок. Можно настроить бизнес-процесс, чтобы в этот чат отсылать сообщения о поступлении Лида, закрытии сделки и т.д.
Настройка отправки сообщений из бизнес-процесса в чат Битрикс24
После установки приложения «База активити Пинол» в конструкторе бизнес-процессов Битрикс24 в блоке действий приложений появится пункт меню «Отправка в чат»:
В настройках параметров действия активити «Отправка уведомлений в чат» необходимо заполнить такие поля:
- «ID чата». Отправьте в чат, куда бизнес-процесс должен отправлять уведомления, команду/getChatId. В ответ появится сообщение с ID чата. Скопируйте это значение и вставьте в поле «ID чата» настроек параметров действия активити.
- «Текст сообщения». Используйте типовые фразы диалога вставки значений. Можно также ссылаться на поля документа, переменные и т.д:
- «Запускать от имени» — выберите из списка нужного пользователя (он обязательно должен быть в составе участников чата).
- «Ожидать ответа» — укажите «нет».
После заполнения всех полей, форма настройки параметров действия выглядит следующим образом:
4. Активити «Создание счета»
Выписка счета клиенту — это пользовательское действие необходимо практически любой компании. Данное активити выполняет такие действия:
- На основании заданных параметров автоматически формирует счет.
- Генерирует ссылку для отправки счета на почту клиенту.
- Отслеживает нумерацию счетов в рамках нескольких юридических лиц и присваивает новому счету следующий номер. Бизнес-процесс настроен таким образом, что нумерация ведется в рамках одного года (с 1 января следующего года нумерация начнется сначала).
- Умеет автоматически дробить счет на несколько частей, если используется оплата частями.
- Изменение статуса счета отслеживается, что дает возможность автоматизировать дальнейшую работу со счетами (в зависимости от статуса счета создавать задачу исполнителю, отправлять письмо на почту клиенту или формировать отчет руководителю).
- Если в одной компании зарегистрировано несколько юридических лиц, то наше активити дает возможность выбора разных реквизитов плательщика.
- В активити реализована возможность выставлять счета от разных юридических лиц.
- Если в вашей компании счета выставляются физическим лицам и нужен обмен данными с 1С, то пригодится еще одна функция данного активити — автоматическое создание реквизитов для физических лиц.
5. Активити «Отслеживание статуса счета»
Чтобы автоматизировать работу со счетами, необходимо передать бизнес-процессу статус, который на текущий момент имеет тот или иной счет («новый», «отправлен клиенту», «оплачен» и др.). С помощью активити «Отслеживание статуса счета» нужный бизнес-процесс сможет получить статус Счета, который он отслеживает.
Вставьте данное активити в ваш бизнес-процесс, чтобы получить статус счета.
6. Активити «Уничтожитель дубликатов»
Это незаменимое решение для тех компаний, у которых Лиды автоматически генерируются из различных источников. Один и тот же Лид может попасть в CRM из разных форм на одном или нескольких сайтах, быть занесенным в базу вручную разными сотрудниками и т.д. Практически в каждой компании возникают дубли Лидов, которые нужно либо автоматически объединять, либо получать уведомления, что в CRM уже есть такой Лид.
При создании нового Лида приложение автоматически сверяет его имя, номер телефона и E-mail с уже существующими Лидами. Если обнаружено совпадение, то дубликаты будут объединены (если, например, Лид создан вручную) либо удалены (если Лид создан через форму на сайте).
Каждый раз при обнаружении дублирующего Лида, пользователю, который его создал, отправляется уведомление. Сохраняется история изменения Лида, и сотрудник всегда может узнать, что было изменено.
Иногда бывают ситуации, когда по регламенту компании нельзя обновлять тот или иной существующий Лид (такие Лиды находится в определенных статусах). В таком случае, активити не станет объединять старый Лид с новым. Пользователю, создавшему новый Лид, будет отправлено уведомление о данной ситуации.
7. Активити «Добавить преднастроенный чек-лист к задаче»
Для тех задач, которые состоят из нескольких этапов или выполняются разными сотрудниками (каждый должен выполнить свою часть задачи), важно использовать чек-листы. Для таких задач у сотрудников есть перечень стандартных этапов работы. Чтобы каждый раз при постановке задачи не нужно было вручную прописывать весть чек-лист, воспользуйтесь данным активити. Приложение добавляет нужный чек-лист к выбранной задаче.
Активити имеет такие поля в настройках параметров действия: «ID задачи», «Пункт чек-листа», «Запускать от имени», «Устанавливать текст статуса» (используется для того, чтобы информировать пользователя об остановке бизнес-процесса на конкретном шаге), «Текст статуса».
8. Активити «Автоматическая проверка чек-листа в задаче»
Если в вашей компании много сотрудников и часто ставятся задачи с чек-листами, то для автоматизации процесса проверки полноты выполнения задачи, предлагаем воспользоваться нашим активити.
Сотрудник выполнил задачу и отправил ее руководителю на проверку. Вставьте активити в ваш бизнес-процесс, чтобы узнать, все ли пункты из чек-листа по задаче он выполнил. После того, как программа проверит задачу, она вернет такие значения: «Y» - выполнено, «N» - не выполнено, а также текст невыполненных пунктов дополнительных параметров результата.
9. Активити «Получение отдела сотрудника»
В процессе автоматизации деловых процессов компании часто бывает необходимо получить отдел сотрудника (чаще всего это используется, чтобы потом выбрать другого сотрудника из этого отдела).
Просто вставьте это активити в ваш бизнес-процесс, и укажите в настройках действия ID пользователя (значение, по которому нужно получить отдел). В результате приложение передаст бизнес-процессу искомое значение ID отдела.
10. Активити «Получение сотрудника по должности»
Если у вас есть бизнес-процесс для работы которого нужно выбрать сотрудника по его должности, то используйте данное активити. Приложение собирает все должности, которые есть в вашей CRM в одно поле — «Должность».
Бизнес-процессы в Битрикс24 не могут работать с множественными переменными. Поэтому если на одной должности у вас несколько сотрудников, то переименуйте должность каждого (просто добавьте цифру, например, бухгалтер1, бухгалтер2 и т.д.). Как правило, такой бизнес-процесс запускают, чтобы получить Ф.И.О. гендиректора, главбуха и т.д., где одну должность занимает один человек.
Вставьте данное активити в ваш бизнес-процесс. Укажите в настройках параметров действия ID должности, чтобы активити передал бизнес-процессу ID искомого сотрудника.
11. Активити «Выбрать ближайший день недели»
В любой компании есть регулярные задачи, которые должны ставиться и выполняться с заданной периодичностью (например, каждый понедельник). Вставьте данное активити в ваш бизнес-процесс, чтобы получить значение ближайшего дня недели.
Настройки параметров действия активити имеют такие поля:
- «Формат возвращаемого числа» — используется системный формат даты и времени (например, 01.01.2019 11:00).
- «День недели (условие)» — здесь могут быть такие значения: 1 (понедельник), 2 (вторник), 3 (среда), 4 (четверг), 5 (пятница), 6 (суббота), 7 (воскресенье).
- «Запускать от имени» — задается сотрудник, с правами которого активити будет выполнять свои действия (если у сотрудника нет прав на выполнение действия, то активити не сработает).
- «Устанавливать текст статуса» — можно включить возможность установки статуса бизнес-процесса (делается для того, чтобы пользователь мог видеть в истории, что бизнес-процесс остановился на каком-либо шаге). Часто эта возможность нужна в процессе отладки бизнес-процесса.
- «Текст статуса» — здесь можно написать свой вариант названия статуса.
- «Ожидать ответа» — это поле необходимо, чтобы определить будет ли процесс ждать ответ от активити после запуска или нет.
- «Период ожидания. Время ожидания ответа от приложения» — здесь можно ограничить время ожидания ответа от активити. Используйте это поле, чтобы процесс не зависал. Если заданное время истечет, а ответ не будет получен, то бизнес-процесс пойдет дальше по своему алгоритму.
12. Активити «Получение данных о задаче»
Активити позволяет вернуть сведения по указанному ID задачи о ее ответственном, дате и времени завершения, крайнем сроке, пользователе завершившем задачу, факте закрытия задачи, факте просрочки задачи.
Действие удобно применять в том случае, если нужно продолжить выполнять действия бизнес-процесса после постановки задачи и на определенном этапе бизнес-процесса понять статус исполнения поставленной задачи.
Активити позволяет делать рассылку по настроенному шаблону на стороне Юнисендер.
Как это работает?
Для начала нам нужно настроить само активити.

- ID – идентификатор сделки. Оставляем {=Document:ID}.
- Идентификатор шаблона – необходимо указать ID шаблона в Юнисендер.
- Получить его можно зайдя в шаблон и скопировав данные.
- Заголовок сообщения – тема сообщения у письма.
- Автор сообщения – указываем от кого придет письмо.
- Электронный адрес – указываем с какого email придет письмо.
- Список для выгрузки контакта – указываем ранее созданный нами список.
- Остальные поля можно оставить по умолчанию.
14. Активити «Автоматическое форматирование номера телефона»
Активити позволяет автоматически форматировать номер телефона для корректного отображения в системе Битрикс24 с применением кода страны.
Как это работает? Например, клиент при заполнении CRM-формы ввел свой номер телефона без кода страны, для России это «+7». Когда заявка попадает в CRM, активити автоматически подставит не достающий код страны и номер телефона будет отображаться корректно, и менеджер может сразу приступить к звонку.
Данное активити работает на всех сущностях CRM (Лиды и Сделки, Контакты и Компании).

15. Активити «Подсчет количества задач в сущности CRM»
Данное активити позволяет автоматически просматривать какое количество задач находиться в сущности CRM. Благодаря этому, появляется возможность оценить работу менеджеров по задачам с клиентами. По итогам полученной информации руководитель может влиять на распределение новых клиентов между сотрудниками.
С помощью активити можно просмотреть следующие данные:
- Общее количество задач;
- Количество открытых задач;
- Количество закрытых задач;
- Идентификаторы открытых задач;
- Идентификаторы закрытых задач.
Активити, работает на всех сущностях CRM (Лиды и Сделки, Контакты и Компании).
16. Активити «Получить статус предложения»
Для автоматизации работы по коммерческим предложениям, необходимо передать бизнес-процессу статус, который на текущий момент имеет то или иное предложение («черновик», «отправлено клиенту», «рассматривается клиентом» и др.). С помощью активити «Получить статус предложения» нужный бизнес-процесс сможет получить статус коммерческого предложения, который он отслеживает.
Добавьте данное активити в ваш бизнес-процесс, для получения статуса коммерческого предложения.
17. Активити «Отправка сообщения в Telegram»
С помощью активити появляется возможность отправлять сообщения из Битрикс24 в мессенджер Telegram.
- Для начала работы с активити вам необходимо создать своего бота с помощью роботаTelegram @BotFather и указать в настройках активити полученный токен;
- Далее с помощью бота @userinfobot необходимо получить идентификатор чата у пользователя, которому необходимо отправлять сообщения.
Добавьте активити в свой бизнес-процесс и у вас появится новый инструмент для отправки важных уведомлений вашим клиентам или сотрудникам из Битрикс24 в популярный мессенджер Telegram.
18. Активити «Получение ID сделок»
Данное активити позволяет автоматически просматривать какое количество сделок находится в сущностях CRM. Особенно это будет полезно, если в вашей компании несколько направлений деятельности и есть потребность в получении общего количества сделок в конкретной Компании или по конкретному Контакту.
С помощью активити можно просмотреть следующие данные:
- Общее количество сделок;
- Идентификаторы сделок.
Активити работает на сущностях CRM (Контакт и Компания).
19. Активити «Поиск дел»
Данное активити позволяет автоматически просматривать какое количество дел находиться в сущности CRM. Активити дает возможность оценить работу менеджеров с клиентами. По итогам полученной информации руководитель может понять, активно ли работает менеджер с клиентом или нет. Если нет, можно выяснить причину не доработок.
С помощью активити можно просмотреть следующие данные:
- Общее количество дел (Звонок, Встреча, Задача, Письмо);
- Идентификаторы дел (Звонок, Встреча, Задача, Письмо);
- Направление дел (Входящие или Исходящее).
Активити, работает на всех сущностях CRM (Лиды и Сделки, Контакты и Компании).
20. Активити «Получить информацию о деле»
Данное активити позволяет автоматически получать детальную информацию о каждом деле в сущности CRM. Активити полезно для контроля работы менеджеров. Руководитель по заданному интервалу времени, может отследить, велась ли работа по клиенту или нет. Если нет, то руководитель может принять соответствующие меры.
С помощью активити можно просмотреть следующие данные:
- Детальную информацию дел (Звонки, Встречи, Задача, Письмо).
Активити, работает на всех сущностях CRM (Лиды и Сделки, Контакты и Компании).
21. Активити «Определение загрузки менеджера»
Данное активити позволяет автоматически просматривать, какое количество дел находится в сущности CRM у конкретного пользователя. Активити дает возможность оценить работу конкретного менеджера. По итогам полученной информации руководитель может понять, активно ли работает менеджер с клиентом или нет. Если у сотрудника есть много незавершенных дел, руководитель может влиять на распределение новых клиентов между сотрудниками.
С помощью активити можно просмотреть следующие данные:
- Создатель дела;
- Кто изменил дело;
- Ответственный;
- Направление дел (Входящие или Исходящее).
Активити, работает на всех сущностях CRM (Лиды и Сделки, Контакты и Компании).
22. Активити «Получение списка товаров на лидах и сделках»
Данное активити позволяет автоматически просматривать какое количество товаров находиться в сущности CRM. Благодаря этому, появляется возможность просматривать добавлены ли товары в карточку лида или сделки. В случаях если товары не добавлены, менеджер обратит на это внимание и добавит необходимые позиции в сущность CRM.
С помощью активити можно просмотреть следующие данные:
- Название товара;
- Количество товара;
- Цена товара;
- НДС;
- НДС входит.
Активити, работает на сущностях CRM (Лиды и Сделки).
23. Активити «Получение полей задачи»
Данное активити поможет автоматически перенести все поля из задачи в сущность СRM. Благодаря этому у руководителя появляется возможность в краткие сроки оценить работу менеджеров по задачам с клиентами. По итогам полученной информации руководитель может влиять на распределение новых клиентов между сотрудниками.
С помощью активити можно просмотреть следующие данные:
- ID Постановщика;
- ID Ответственного;
- ID Соисполнителя (множественное);
- ID Наблюдателя (множественное).
Статус задачи:
- Ждет выполнения;
- Выполняется;
- Ожидает контроля;
- Завершена;
- Отложена.
Дополнительные данные:
- Просрочена (да / нет);
- Описание;
- Теги (множественное);
- Файлы из описания (множественное);
- Комментарии к задаче.
Активити, работает на всех сущностях CRM (Лиды и Сделки, Контакты и Компании).
24. Активити «Обновление полей задачи»
Данное активити поможет автоматически обновить выбранные поля задачи в сущностях СRM.
Для обновления полей нужно указать:
1. ID задачи;
2. В поле для записи указать формат записи – Название Поля Значение (прим. TITLE~Текст).
Активити, работает на всех сущностях CRM (Лиды и Сделки, Контакты и Компании).
25. Активити «Получение данных из любой сущности по ID»
Активити помогает получить данные из любой сущности CRM.
Для получения данных нужно указать:
1. Сущность;
2. ID Сущности;
3. Код поля. Формат записи: TITLE или UF_CRM_11114444.
Активити работает на сущностях:
- Лид;
- Сделка;
- Контакт;
- Компания;
- Счет;
- Коммерческое предложение;
- Пользователи;
- Задачи;
- Дела.

26. Активити «Обновление полей в любой сущности CRM»
Активити помогает обновлять значение любого указанного поля.
Для получения данных нужно указать:
1. Сущность;
2. ID Сущности;
3. Код поля. Формат записи: TITLE "Название Поля".
Активити работает на сущностях:
- Лид;
- Сделка;
- Контакт;
- Компания;
- Счет;
- Коммерческое предложение;
- Пользователи;
- Задачи;
- Дела.

27. Активити «Удаление элементов любой сущности CRM по ID»
Активити помогает удалять элементы любой сущности CRM по ID.
Для работы активити необходимо указать следующие значения:
1. Тип сущности;
2. ID сущности;
3. Период ожидания: 10 минут.
Активити работает на сущностях:
- Лид;
- Сделка;
- Контакт;
- Компания;
- Счет;
- Коммерческое предложение;
- Дела.
28. Активити «Добавление комментария в ленту CRM»
Активити помогает добавлять комментарий в ленту карточки CRM.
Для добавления комментария, нужно указать:
1. Сущность;
2. ID карточки;
3. Текст комментария;
4. Запускать от имени - комментарий появится от имени пользователя, выбранного в этом поле
Активити работает на сущностях:
- Лид;
- Сделка;
- Контакт;
- Компания.

29. Активити «Добавление комментария в задачу»
Активити добавляет комментарий в необходимую задачу.
Для добавления комментария, нужно указать:
1. ID задачи;
2. Текст комментария;
3. Запускать от имени - комментарий появится от имени пользователя, выбранного в этом поле.
30. Активити «Изменение стадии задачи»
Активити помогает изменяет стадии задач в канбане с возможностью завершения задачи.
Для перемещения задачи нужно указать:
1. ID задачи;
2. ID стадии канбана, куда нужно переместить;
3. Выбрать, нужно ли закрыть задачу.

31. Активити «Получение данных о звонке»
Установите данное активити, если вашему бизнес-процессу нужно получить данные о статусе звонка. Возможные статусы приведены в таблице:
| Код
|
Описание
|
|---|---|
| $MESS["VI_STATUS_200"] | Успешный звонок |
| $MESS["VI_STATUS_304"] | Пропущенный звонок |
| $MESS["VI_STATUS_603"] | Отклонено |
| $MESS["VI_STATUS_603-S"] | Вызов отменен |
| $MESS["VI_STATUS_403"] | Запрещено |
| $MESS["VI_STATUS_404"] | Неверный номер |
| $MESS["VI_STATUS_486"] | Занято |
| $MESS["VI_STATUS_484"] | Данное направление недоступно |
| $MESS["VI_STATUS_503"] | Данное направление недоступно |
| $MESS["VI_STATUS_480"] | Временно недоступен |
| $MESS["VI_STATUS_402"] | Недостаточно средств на счету |
| $MESS["VI_STATUS_423"] | Заблокировано |
На практике данное активити можно применять в автоматических сценариях, которые запускаются в зависимости от статуса звонка. Например, если звонок возвращает статус: "Отклонен", "Отменен", "Занято" или "Временно недоступен", то клиенту отправляется соответствующее сообщение в мессенджер (например, в WhatsApp).
Также, данное активити возвращает длительность разговора в секундах, что позволяет формировать отчетность по количеству разговоров с клиентом (преобразовать в минуты можно с помощью несложного бизнес-процесса). Еще с помощью этого активити мы можем получить конкретный номер телефона клиента, что упрощает отслеживание коммуникаций, если в карточке клиента занесено более одного номера телефона.
Активити работает на сущностях:
- Лид;
- Сделка;
- Контакт;
- Компания.
- выбрать тип чата "По приглашениям" и "Открытый";
- выбрать владельца чата, а также участников;
- добавить приветственное сообщение в чат;
- добавить описание чата;
- можно получить и в дальнейшем использовать ID чата.
- Указать ID дела, которое необходимо копировать в Сущность;
- Указать ID целевой сущности куда будет дублировано дело.
- Ввести код необходимого подразделения можно вручную или передать через переменную типа "Привязка к разделам инфоблоков", инфоблок "Подразделения".
- Приложение работает как при наличии руководителя подразделения, так и при его отсутствии.
- Можно выполнять любые групповые действия со всеми сотрудниками необходимого подразделения.
- Идентификатор типа смарт-процесса
- ID элемента
- Код поля
- Сумма;
- Цена;
- Кол-во;
- ID товарной позиции;
- Идентификатор типа смарт-процесса – это ID смарт-процесса элемент которого нужно создать;
- Код и значение поля – код «parentId2~{{ID}}» привязывает элемент к сделке, а «title~Элемент СП с привязкой» - формирует название элемента.
- Название.
- Стадия.
- Дата выставления.
- Срок оплаты.
- Сумма.
- Связано с пользователем.
- Сделка.
- Компания.
- Контакт.
- Предложение.
32. Активити «Синхронизация полей сделки и счета»
С помощью этого актвити можно настроить процесс автоматической синхронизации пользовательских полей в Сделке и Счете. Используйте активити, чтобы избавить сотрудников от необходимости ручного дублирования данных в полях Сделки и Счета. Если данные в счете изменились, достаточно просто запустить активити из Сделки — активити найдет изменение в Сделке и внесет соответствующие правки в Счет.
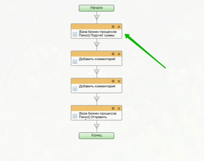
33. Активити «Подсчет суммы счетов и создание сделок»
Активити проверяет ВСЕ счета, созданные в вашей CRM, по полю "Статус", "Дата выставления", "Сумма" (больше, меньше или равно). Если условия, заданные в настройках выполняются, то активити создает новые сделки по ВСЕМ найденным компаниям в нужном направлении.
Пример. Создадим новый бизнес-процесс с использованием активити «Подсчет суммы счетов и создание сделок»:
В настройках активити укажем диапазон с начала прошлого года до сегодня, статус счета "Выставленные", сумма сделки, например, больше 1 000 000 руб. (указывается вами):
После запуска активити проверит все счета за указанный период и отберет компании, подходящие под заданное условие. По всем найденным компаниям в нужном направлении будут автоматически созданы новые сделки для проработки:
34. Активити «Создание группового чата»
Используя данное активити можно настроить автоматическое создание чатов в определенный момент времени. Данный функционал будет полезен, когда вам необходимо на определенной стадии сделки создать обсуждение по сделке/компании/контакту.
В данном активити есть следующие возможности:
После добавления активити на ваш портал, оно станет доступно в блоке "Действия приложений" дизайнера бизнес-процессов. Найдите его в списке и добавьте в нужное место вашего бизнес-процесса:
Настройки активити:
35. Активити «Копирование дела»
Данный функционал позволит настроить автоматическую передачу дел из одной сущности CRM в другую на нужном шаге бизнес-процесса. Такой функционал будет полезен когда у сотрудников скрыт доступ к какой-то из сущностей, но ему необходимо, например, совершить звонок или отправить почту.
В данном активити есть следующие возможности:
Настройки активити:

36. Активити «Получение списка пользователей подразделения»
Данное приложение позволяет получить количество и перечень сотрудников подразделения, включая начальника отдела по структуре компании и отдельно руководителя подразделения.
Возможности активити:
Настройки активити:

37. Активити «Получение данных из полей смарт-процессов»
Смарт-процесс – это сущность в CRM Битрикс24, которая не передает штатным способом данные для использования в бизнес-процессах. Чтобы получить любые данные смарт-процесса из любой CRM-сущности, воспользуйтесь активити «Получение данных из полей смарт-процессов».
Для получения данных необходимо заполнить 3 обязательных поля:
Данное активити запускается из любой CRM-сущности.
38. Активити «Получение элемента массива по индексу»
Массивом может является поле сущности, которое имеет множественное значение. Например, поле «Контакт», привязанное к элементам CRM, поля «телефон» или «E-mail».
В этой статье мы расскажем о новом способе получения значение массива.
Описание и настройка работы активити в Битрикс24
Работа с массивами данных в CRM Битрикс24 обычное дело. Любое множественное поле это линейный массив. Зачастую при сборе информации о клиенте сотрудники вносят в карточку Контактов несколько телефонов и электронных адресов.
Рассмотрим ситуацию, когда до клиента не доходят отправленные вами письма. Причин может быть несколько, например, не корректно записанный почтовый адрес. По регламенту компании если на несколько отправленных почтовых сообщений не получено ответа, следующее письмо отправляется на резервный почтовый адрес.
В собранном бизнес-процессе получим второе в списке значение поля «E-mail». Если штатными инструментами через итератор проверять множественные поля, получим адрес почты с пометкой Work-рабочий. Затем нужно будет вычленить из этой записи сам адрес для того, чтобы корректно вставить в отправляемое письмо.
Используя активити, получающее элемент массива по индексу с помощью "Базы бизнес-процессов Пинол" мы получаем записанный вторым в множественное поле «E-mail» адрес электронной почты. Полученное значение содержит чистый адрес без лишних пометок, его можно сразу подставлять в поле получатель письма.
ВАЖНО: элементы массива начинают отсчет с цифры 0. Соответственно второй в массиве элемент имеет индекс 1.
В бизнес-процессе проверяется количество отправленных писем, если по ним не поступило ответа в течении трех дней, отправляется письмо на резервный адрес клиента.

С помощью Активити, получающее элемент массива по индексу с помощью "Базы бизнес-процессов Пинол", мы можем забирать значение любого элемент массива без сложных конструкций бизнес-процессов и использовать полученный результат в дальнейших действиях процесса.
39. Активити «Получение товарных позиций смарт-процесса»
Данное активити позволяет получать детальную информацию по товарным позициям из элемента смарт-процесса. Активити полезно, когда необходимо передавать информацию из одного элемента смарт-процесса в другой или в любую другую сущность CRM.
С помощью активити можно получить, например, следующие данные:
Активити, работает на всех сущностях CRM (Лиды и Сделки, Контакты и Компании).
40. Активити «Cоздание элемента смарт-процесса с получением его ID»
Данное активити позволяет создать элемент смарт-процесса автоматически привязав его к сделке и получить его ID для дальнейшего использования в конструкторе бизнес-процессов.
Для того, что бы создать элемент смарт-процесса необходимо заполнить два обязательных поля:
41. Активити «Редактирование счета»
В новом релизе Битрикс24 обновление затронуло сущность Cчет. Появилось новое представление счетов, которое визуально напоминает карточку Сделки или Контакта. Все последующие обновления и усовершенстования в продуктах Битрикс24 будут происходить именно с новой версией счетов, старая дорабатываться не будет. Наше активити "Редактирование счета" на базе бизнес-процессов Пинол работает на новых счетах, значительно расширяя их функционал.
При работе со счетами нередко возникает потребность изменить какие-либо данные в них. Автоматически сделать это штатными инструментами Битрикс24 на данный момент нет возможности, приходится создавать новые счета. С помощью активити "Редактирование счета" на базе бизнес-процессов Пинол это можно сделать очень просто.
Само активити "Редактирование счета" легко настраивается. В нем необходимо указать обязательное поле ID счета; выбрать, какое поле или поля необходимо изменить; подставить нужное значение; после этого сохранить настройки.
- Изменить можно следующие поля:
Также можно изменить и другие штатные и пользовательские поля, созданные в самих счетах, через дополнительную функцию. Это делается через поля Пользовательских параметров.
С появлением активити "Редактирование счета" на базе бизнес-процессов Пинол стало возможным автоматически вносить изменения в счета сущностей. Теперь нет необходимости для редактирования старого счета каждый раз создавать новый счет и тратить на это рабочее время. При грамотно прописанном бизнес-процессе можно полностью автоматизировать изменения, отслеживание сроков, напоминание в нужный момент и многое другое.
42. Активити «Получение файла из входящего письма»
Данное активити позволит вам в автоматическом режиме получать файлы из входящего письма, если клиент направил вам письмо и оно содержит файлы, то с помощью нашего активити файл попадет сразу в нужное вам поле. Данное активити можно запускать из любой сущности CRM.
43. Активити «Получение данных из счета»
Данное активити позволяет получать детальную информацию из любых полей сущности счет. Активити полезно, когда необходимо получать информацию из счета и заносить её в карточку сделки, например, ID счета или сумму счета. Активити можно запускать из любой CRM-сущности.
44. Активити «Поиск счетов»
В новом релизе Битрикс24 вышло обновление касающееся сущности Счет. Появилось новое представление счетов, которое визуально напоминает карточку Сделки или Контакта. Все дальнейшие обновления и усовершенствования этого направления в продуктах Битрикс24 будут на новых счетах, старая версия дорабатываться не будет.
Наше Активити по поиску счетов на базе бизнес-процессов Пинол работает на новых счетах, значительно расширяя их использование. Активити позволяет быстро находить любые счета в CRM-системе, используя разнообразные вариации по фильтрам. При помощи фильтра поиска, можно найти счета за определенные периоды выставления, оплаты, диапазоне сумм, привязке к любой сущности CRM, как в комбинации, так и по отдельности.
Настроить поиск можно по следующим фильтрам:
- Стадия
- Дата выставления, от
- Дата выставления, до
- Срок оплаты, от
- Срок оплаты, до
- Сумма: Можно указать точную сумму или диапазон (1200-1500)
- Связано с пользователем
- Сделка
- Компания
- Контакт
- Предложение
- Пользовательские параметры: Укажите код поля и значение через знак "~" (opened~Y)
Важно: Активити работает только с пользовательскими полями, созданными в самих счетах.
Таким образом с помощью Активити по поиску счетов на базе бизнес-процессов Пинол, мы найдем любые счета в CRM-системе, используя широкий диапазон поиска. Это не оставит возможности сотрудникам забыть про необработанные счета.
45. Активити «Синхронизация товарных позиций сделки и счета»
Данное активити позволяет в автоматическом режиме передавать товарные позиции из карточки сделки в карточку счета. Активити даёт возможность избавиться от рутинной работы, когда необходимо дублировать товары вручную.
46. Активити «Синхронизация товарных позиций сделки и смарт-процесса»
С помощью активити на Базе бизнес-процессов Пинол на платформе Pinkit "Синхронизация товарных позиций сделки и смарт-процесса", мы можем за несколько минут полностью автоматизировать передачу данных между двумя сущностями.
Для передачи данных необходимо заполнить всего два поля, одно обязательное - «Идентификатор элемента смарт-процесса:» и «Идентификатор привязанной сделки: если не указан, берётся привязка из элемента смарт-процесса».
Еще одно дополнительное поле «Добавляемы товарные позиции». Если заполнить его, то вместе с товарами, указанными в сделке, в смарт-процесс добавятся те товарные позиции, которые будут перечислены в этом поле. Формат записи товаров в это поле: ID~Название~Цена~Количество~Ед.изм., любой параметр может быть пропущен.
47. Активити «Поиск компаний по сумме счетов»
Данное активити позволяет автоматически искать ID компаний по сумме ранее выставленных счетов. Благодаря данному функционалу появляется возможность собрать список компаний за месяц с определенной суммой счетов.
С помощью активити можно получить данные ID компаний, у которых есть счета с нужной суммой.Активити работает на всех сущностях CRM (Лиды и Сделки, Контакты и Компании).

48. Активити «Завершение бизнес-процессов»
Активити "Завершение бизнес-процессов" из Базы бизнес-процессов ПИНОЛ позволит вам останавливать бизнес-процессы, зависшие по тем или иным причинам. Например, у вас настроен бизнес-процес поздравления с днем рождения всех клиентов и вам нужно поменять его или добавить к поздравлению актуальную информацию. Обычно эти процессы с вечным циклом. Если база клиентов большая, то вручную остановить несколько десятков тысяч процессов займет очень много времени. Решение есть! Установите Активити "Завершение бизнес-процессов" из Базы бизнес-процессов ПИНОЛ.
Как настроить
Настройка активити в конструкторе бизнес-процессов не займет много времени, необходимо заполнить всего 2 поля:
1. ID экземпляра бизнес-процесса или ID документа (сущности) по которой необходимо завершить процессы.
2. Тип сущности: CRM, живая лента или списки.
Если выбран тип сущности CRM (Лиды, Сделки, Контакты, Компании, Смарт-процессы), идентификатор нужно указать в формате D_ID или поставить числовое значение поля ID.
Итог:
Активити «Завершение бизнес-процессов» из Базы бизнес-процессов ПИНОЛ на платформе ПИНКИТ позволит сократить огромное количество ручного труда сотрудников и предотвратить скопление зависших бизнес-процессов.
- Тип Сущности – «CRM», «Живая лента» либо «Списки»;
- ID Документа в формате «D_{{ID}}» для CRM (Лиды, Сделки, Контакты, Компании, Смарт-процессы) или «число» для прочих (Живая лента, Списки).
49. Активити «Получение списка запущенных бизнес-процессов»
При работе в CRM часто возникает необходимость узнать, какие бизнес-процессы сейчас работают в том или ином разделе, а какие на паузе. Для решения этой задачи воспользуйтесь нашим активити "Получение списка запущенных бизнес-процессов". Использование активити сэкономит массу времени и сделает работу всей компании максимально продуктивной.
Как настроить
Шаг 1. Устанавливаем Базу бизнес-процессов ПИНОЛ на платформе Пикит.
Шаг 2. Настраиваем активити.
Для настройки активити в конструкторе бизнес-процессов достаточно заполнить два ключевых поля:
Результатом отработки активити будет запись в таймлайне Cделки:
Итог
Активити «Получение списка запущенных бизнес-процессов» из Базы бизнес-процессов ПИНОЛ на платформе ПИНКИТ позволяет сократить огромное количество ручного труда сотрудников и быстро получить список всех работающих бизнес-процессов для дальнейших манипуляций с ним.
50. Активити «Поиск задач, привязанных к элементу смарт-процесса»
Контроль выполнения поставленных задач в указанный срок – один из основных элементов в работе большинства компаний. Активити «Поиск задач, привязанных к элементу смарт-процесса» из Базы Бизнес-процессов Пинол позволит вам получить информацию по количеству задач, а также статусу их исполнения, которые поставлены в карточке смарт-процесса.
Как настроить
Шаг 1. Устанавливаем Базу бизнес-процессов ПИНОЛ на платформе Пикит.
Шаг 2. Настраиваем активити.

Для настройки активити в конструкторе бизнес-процессов достаточно заполнить 3 ключевых поля:
1. Идентификатор элемента смарт-процесса: заполняется в формате {{ID}},
2. Текущий элемент: указывается в случае использования активити из привязанных элементов, например из сделки,
3. Статус задач: Все, Ждет выполнения, Выполняется, Ожидает контроля, Завершена, Отложена.
Итог
Активити «Поиск задач, привязанных к элементу смарт-процесса» из Базы Бизнес-процессов Пинол на платформе Пинкит позволит быстро получить информацию о статусах задач и их количестве, тем самым поможет руководителю сделать контроль задач более простым и прозрачным.
51. Активити «Создание товара в каталоге CRM»
Данное активити позволяет создавать необходимый товар в автоматическом режиме и в дальнейшем использовать его для других задач.
Запускается активити с помощью бизнес-процесса из любой сущности CRM.
Как настроить
Шаг 1. Устанавливаем Базу бизнес-процессов ПИНОЛ на платформе Пикит.
Шаг 2. Настраиваем активити.

Для настройки активити в конструкторе бизнес-процессов достаточно заполнить одно обязательное поле: «Название».
Остальные поля заполняются по необходимости.
Итог
Активити «Создание товара в каталоге CRM» из Базы Бизнес-процессов Пинол на платформе Пинкит позволит создать в автоматическом режиме необходимый товар.
52. Активити «Получение данных о письме»
Данное активити позволяет автоматически получать детальную информацию о письмах в сущности CRM. После того, как активити отработает, мы получаем дату и время события, тему письма, текст письма, адрес (e-mail) и привязку к сущности CRM.
С помощью этих данных можно собирать отчеты по активности работы сотрудников, сортировать письма по заголовкам, отслеживать, какой именно e-mail используется, если в карточке CRM их больше одного.
Активити работает на всех сущностях CRM (Лиды и Сделки, Контакты и Компании).
Как настроить
Шаг 1. Устанавливаем Базу бизнес-процессов ПИНОЛ на платформе Пинкит.
Шаг 2.Настраиваем активити.

Для настройки активити в конструкторе бизнес-процессов достаточно заполнить одно обязательное поле: «ID Дела».
Остальные поля заполняются по необходимости.
Итог
Активити «Получение данных о письме» из Базы Бизнес-процессов Пинол на платформе Пинкит позволит в автоматическом режиме получать детальную информацию о письмах в сущности CRM.
Если вас интересуют смарт-процессы в Битрикс24, воспользуйтесь интеграцией Пинкит.
Подберите свой кейс публичной интеграции без регистрации здесь: https://lk.pinkit.io/cases.
Тарифы на платформу и функционал в тарифной сетке можно посмотреть здесь: https://lk.pinkit.io/buy
Алексей Окара,
основатель Пинол и продакт-менеджер Пинкит
Время работы специалистов Пн.–Пт.: с 9:30 до 18:30; Сб.-Вс.: выходные.
|
Алексей Окара
|
|
Также мы создали описание этого приложения и вывели его прямо в само приложение, чтобы пользователям было еще проще разобраться с основными настройками приложения
|
|
Полина Гальченко
|
|
Подписывайтесь на наш YouTube-канал (), где мы разбираем сценарии работы с нашими приложениями.
|
|
Анастасия Зуева
|
|
Для тех, кто идет в ногу со временем, мы проводим регулярные . Если у Вас есть вопросы по настройке, по функционалу или вы просто хотите быть в курсе новых трендов, тогда регистрируйтесь и подключайтесь к нашим вебинарам. Для вас всегда интересные спикеры, разбор задач на примере реальных кейсов, а также подарки самым активным |
|
Анастасия Зуева
|
|
Подписывайтесь на , где Вы найдете много полезных кейсов по работе с email-рассылками в CRM
|
|
Анастасия Зуева
|
|
Рекомендуем ознакомиться с нашими готовыми по внедрению Битрикс24. Любой кейс можем повторить на вашем портале или адаптировать под вас. Для этого отправляйте нам заявку на почту . Наш менеджер свяжется с вами в ближайшее рабочее время для согласования всех вопросов
|
|
Маргарита Захарова
|
|
Сервис – это незаменимый инструмент для обмена данными с внешними web-сервисами.
Самые востребованные интеграции по API: Google Sheets, Unisender, СберБанк, HH.ru, Контур.Фокус, GetCourse, Банки, iiko. |






































